Hibernate复习一之复习纲领
声明:这些东西都是写给自己的,某些概念自己清楚的,就不再写出来了,有适当的参考其他文献
?
前提:JDBC操作已经毕业,OO已经基本毕业,开发过至少一个WEB小项目
正题:
1.是什么
Hibernate是OR Mapping框架之一,用于简化数据库操作,简化开发
?
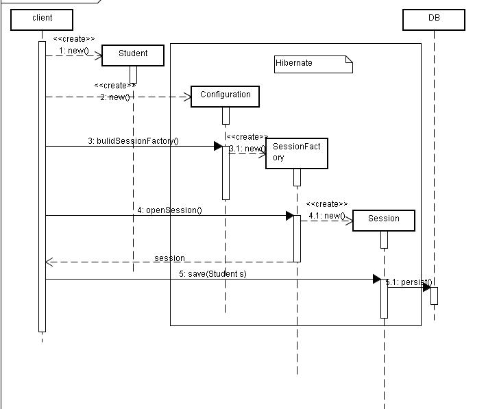
1.1 Hibernate的结构

?
先不作细致分析,
2.为什么
为什么用hibernate呢?因为简化操作,简化开发。也学习下面向对象的思想
?
3.怎么用,
刚开始学的时候是看视频教程下来的,可以建议第一次学的人看看视频教程,ORMapping这块对对象间映射关系的要求还是要有一些的,不是光看文档能学的好的。
至于复习。。文档加Google
?
3.1复习纲领:
?
3.1.1:hibernate基础配置(HelloWorld)
3.1.2:对象表映射
3.1.2.1:XML映射
3.1.2.2:annotation映射
3.1.2.3:实体类
3.1.2.4:关系映射
3.1.3:hibernate核心开发接口
3.1.4:hibernate的CRUD
3.1.5:关联关系中的CRUD和懒加载
3.1.6:Hibernate Query Language(HQL)
3.1.7:Query by Criteria(QBC)
3.1.8:缓存
3.1.8.1:一级
3.1.8.2:二级
3.1.8.3:三级
3.1.9:事物
?
OK。先这么多了,肯定有哪些疏漏的地方,到具体写到的时候再补充吧,
?
?
?
?
?
?
?
?
?
?
?
?
?