自定义语言的实现——解释器模式(五)
18.5 再谈Context的作用
在解释器模式中,环境类Context用于存储解释器之外的一些全局信息,它通常作为参数被传递到所有表达式的解释方法interpret()中,可以在Context对象中存储和访问表达式解释器的状态,向表达式解释器提供一些全局的、公共的数据,此外还可以在Context中增加一些所有表达式解释器都共有的功能,减轻解释器的职责。
在上面的机器人控制程序实例中,我们省略了环境类角色,下面再通过一个简单实例来说明环境类的用途:
Sunny软件公司开发了一套简单的基于字符界面的格式化指令,可以根据输入的指令在字符界面中输出一些格式化内容,例如输入“LOOP 2 PRINT杨过 SPACE SPACE PRINT 小龙女 BREAK END PRINT郭靖 SPACE SPACE PRINT黄蓉”,将输出如下结果:
杨过 小龙女
杨过 小龙女
郭靖 黄蓉
其中关键词LOOP表示“循环”,后面的数字表示循环次数;PRINT表示“打印”,后面的字符串表示打印的内容;SPACE表示“空格”;BREAK表示“换行”;END表示“循环结束”。每一个关键词对应一条命令,计算机程序将根据关键词执行相应的处理操作。
现使用解释器模式设计并实现该格式化指令的解释,对指令进行分析并调用相应的操作执行指令中每一条命令。
Sunny软件公司开发人员通过分析,根据该格式化指令中句子的组成,定义了如下文法规则:
expression ::= command* //表达式,一个表达式包含多条命令
command ::= loop | primitive //语句命令
loop ::= 'loopnumber' expression 'end' //循环命令,其中number为自然数
primitive ::= 'printstring' | 'space' | 'break' //基本命令,其中string为字符串
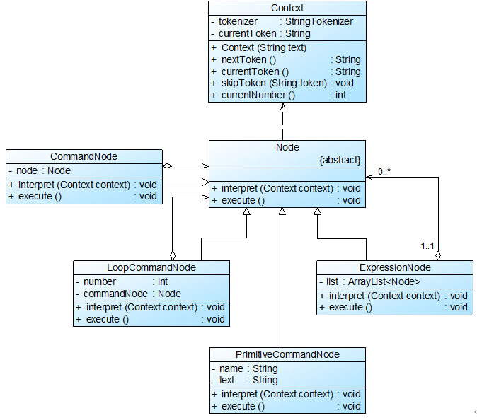
根据以上文法规则,通过进一步分析,绘制如图18-6所示结构图:

图18-6 格式化指令结构图
在图18-6中,Context充当环境角色,Node充当抽象表达式角色,ExpressionNode、CommandNode和LoopCommandNode充当非终结符表达式角色,PrimitiveCommandNode充当终结符表达式角色。完整代码如下所示:
在本实例代码中,环境类Context类似一个工具类,它提供了用于处理指令的方法,如nextToken()、currentToken()、skipToken()等,同时它存储了需要解释的指令并记录了每一次解释的当前标记(Token),而具体的解释过程交给表达式解释器类来处理。我们还可以将各种解释器类包含的公共方法移至环境类中,更好地实现这些方法的重用和扩展。
针对本实例代码,我们编写如下客户端测试代码:
编译并运行程序,输出结果如下:
杨过 小龙女
杨过 小龙女
郭靖 黄蓉
思考
预测指令“LOOP 2 LOOP 2 PRINT杨过 SPACE SPACE PRINT小龙女 BREAK END PRINT 郭靖 SPACE SPACE PRINT黄蓉 BREAK END”的输出结果。
【作者:刘伟 http://blog.csdn.net/lovelion】