Tomcat 源码学习 HTTP 请求 (上)
?源文:http://www.infoq.com/cn/articles/zh-tomcat-http-request-1
?
?
很多开源应用服务器都是集成tomcat作为web container的,而且对于tomcat的servlet container这部分代码很少改动。这样,这些应用服务器的性能基本上就取决于Tomcat处理HTTP请求的connector模块的性能。本文首先从应用层次分析了tomcat所有的connector种类及用法,接着从架构上分析了connector模块在整个tomcat中所处的位置,最后对 connector做了详细的源代码分析。并且我们以Http11NioProtocol为例详细说明了tomcat是如何通过实现 ProtocolHandler接口而构建connector的。
?
?
?
1 Connector介绍1.1 Connector的种类Tomcat源码中与connector相关的类位于org.apache.coyote包中,Connector分为以下几类:
Http Connector, 基于HTTP协议,负责建立HTTP连接。它又分为BIO Http Connector与NIO Http Connector两种,后者提供非阻塞IO与长连接Comet支持。AJP Connector, 基于AJP协议,AJP是专门设计用来为tomcat与http服务器之间通信专门定制的协议,能提供较高的通信速度和效率。如与Apache服务器集成时,采用这个协议。APR HTTP Connector, 用C实现,通过JNI调用的。主要提升对静态资源(如HTML、图片、CSS、JS等)的访问性能。现在这个库已独立出来可用在任何项目中。Tomcat在配置APR之后性能非常强劲。1.2 Connector的配置对Connector的配置位于conf/server.xml文件中。
1.2.1 BIO HTTP/1.1 Connector配置一个典型的配置如下:
<Connector port=”8080” protocol=”HTTP/1.1” maxThreads=”150” connectionTimeout=”20000” redirectPort=”8443”
?
其它一些重要属性如下:
acceptCount : 接受连接request的最大连接数目,默认值是10address : 绑定IP地址,如果不绑定,默认将绑定任何IP地址allowTrace : 如果是true,将允许TRACE HTTP方法compressibleMimeTypes : 各个mimeType, 以逗号分隔,如text/html,text/xmlcompression : 如果带宽有限的话,可以用GZIP压缩connectionTimeout : 超时时间,默认为60000ms (60s)maxKeepAliveRequest : 默认值是100maxThreads : 处理请求的Connector的线程数目,默认值为200如果是SSL配置,如下
?
<Connector port="8181" protocol="HTTP/1.1" SSLEnabled="true" maxThreads="150" scheme="https" secure="true" clientAuth="false" sslProtocol = "TLS" address="0.0.0.0" keystoreFile="E:/java/jonas-full-5.1.0-RC3/conf/keystore.jks" keystorePass="changeit" />
?
其中,keystoreFile为证书位置,keystorePass为证书密码
1.2.2 NIO HTTP/1.1 Connector配置<Connector port=”8080” protocol=”org.apache.coyote.http11.Http11NioProtocol” maxThreads=”150” connectionTimeout=”20000” redirectPort=”8443”
?
1.2.3 Native APR Connector配置tcnative-1.dll与openssl.exe,将其放在%tomcat%\bin目录下。
下载地址是:http://tomcat.heanet.ie/native/1.1.10/binaries/win32/
在server.xml中要配置一个Listener,如下图。这个配置tomcat是默认配好的。<!--APR library loader. Documentation at /docs/apr.html --> <Listener className="org.apache.catalina.core.AprLifecycleListener" SSLEngine="on" />配置使用APR connector
<Connector port=”8080” protocol=”org.apache.coyote.http11.Http11AprProtocol”如果配置成功,启动tomcat,会看到如下信息:maxThreads=”150” connectionTimeout=”20000” redirectPort=”8443”
org.apache.coyote.http11.Http11AprProtocol init

?
图2-1 Tomcat架构
Server(服务器)是Tomcat构成的顶级构成元素,所有一切均包含在Server中,Server的实现类StandardServer可以包含一个到多个Services;次顶级元素Service的实现类为StandardService调用了容器(Container)接口,其实是调用了Servlet Engine(引擎),而且StandardService类中也指明了该Service归属的Server;接下来次级的构成元素就是容器(Container),主机(Host)、上下文(Context)和引擎(Engine)均继承自 Container接口,所以它们都是容器。但是,它们是有父子关系的,在主机(Host)、上下文(Context)和引擎(Engine)这三类容器中,引擎是顶级容器,直接包含是主机容器,而主机容器又包含上下文容器,所以引擎、主机和上下文从大小上来说又构成父子关系,虽然它们都继承自 Container接口。连接器(Connector)将Service和Container连接起来,首先它需要注册到一个Service,它的作用就是把来自客户端的请求转发到Container(容器),这就是它为什么称作连接器的原因。故我们从功能的角度将Tomcat源代码分成5个子模块,它们分别是:
?
?
我们知道,启动tomcat有两种方式:
双击bin/startup.bat运行bin/catalina.bat run它们对应于Bootstrap与Catalina两个类,我们现在只关心Catalina这个类,这个类使用Apache Digester解析conf/server.xml文件生成tomcat组件,然后再调用Embedded类的start方法启动tomcat。
所以,集成Tomcat的方式就有以下两种了:
沿用tomcat自身的server.xml自己定义一个xml格式来配置tocmat的各参数,自己再写解析这段xml,然后使用tomcat提供的API根据这些xml来生成Tomcat组件,最后调用Embedded类的start方法启动tomcat个人觉得第一种方式要优越,给开发者比较好的用户体验,如果使用这种,直接模仿Catalina类的方法即可实现集成。
目前,JOnAS就使用了这种集成方式,JBoss、GlassFish使用的第二种自定义XML的方式。
?
?
3.2 Connector类图与顺序图?
图3-2 Connector工作流程顺序图
从上面二图中我们可以得到如下信息:

?
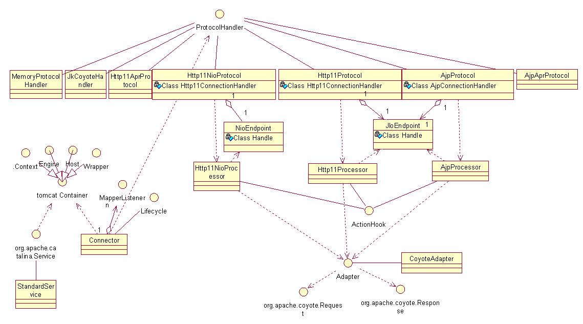
图3-3 自定义connector时需实现的ProtocolHandler接口
Tomcat以HTTP(包括BIO与NIO)、AJP、APR、内存四种协议实现了该接口(它们分别是:AjpAprProtocol、 AjpProtocol、Http11AprProtocol、Http11NioProtocol、Http11Protocal、 JkCoyoteHandler、MemoryProtocolHandler),要使用哪种Connector就在conf/server.xml中配置,在Connector的构造函数中会通过反射实例化所配置的实现类:
?
<Connector port="8181" protocol="org.apache.coyote.http11.Http11AprProtocol " />
?
3.3 Connector的工作流程下面我们以Http11AprProtocol为例说明Connector的工作流程。
?
?
3.在NioEndpoint类中,有一个内部接口Handle,该接口定义如下:
?

?
4.在Http11NioProtocol类中实现了Handle这个内部接口,并调用Http11NioProcessor类(该类实现了 ActionHook回调接口)。在Response类中会调用ActionHook实现类的相关方法的,Response类的action方法如下:
?

?
5.Http11NioProcessor的process实现方法中,会通过Adapter来调用Servler容器生成响应结果。
?
?
关于作者张华,长期从事Java方面的开发工作,有搜索引擎、中间件应用服务器、互联网、云计算等领域的行业经验,目前正在从事基于Power的虚拟化技术研发。博客地址:http://blog.csdn.net/quqi99
?
tomcat 6.0.35