首页
诗词
字典
板报
句子
名言
友答
励志
学校
网站地图
Web前端
Dreamweaver
Fireworks
Flash
ASP
asp.net
PHP
JSP
SEO优化
源码建站
CSS
Web开发
Web前端
JavaScript
vbScript
Ajax
网页设计
跨浏览器开发
高性能WEB开发
Web Service
XML SOAP
当前位置:
首页
>
教程频道
>
网站开发
>
Web前端
>
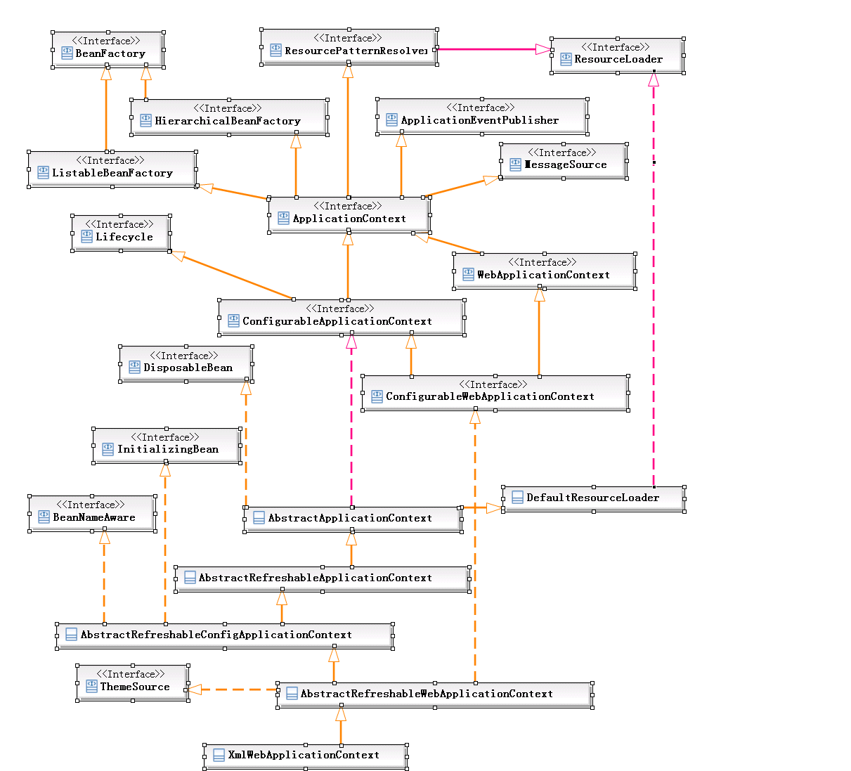
Spring Web 施用之Web ApplicationContext体系结构
2012-06-30
Spring Web 应用之Web ApplicationContext体系结构
Spring Web 应用之Web ApplicationContext体系结构
查看更多
下一篇
本文网址:
https://www.reader8.net/jiaocheng/20120630/1365468.html
读书人精选
热点排行
文件格式及有关的response.contentType
Spring4.0系列9-websocket容易应用
Gridpanel 兑现 行提示例子
一种:before跟:after的箭头效果实践
java实现Openlayers跨域署理程序
字符串截断步骤
[原创]webservice 札记(小结) axis2 集成
[转]as3.0 用代码设立“调整颜色”滤镜
请求服务器数据,解决IIE缓存有关问题
Spring与WebLogic Portal的根本交互