ActiveMQ 中ActiveMQBlobMessage的接收和发送
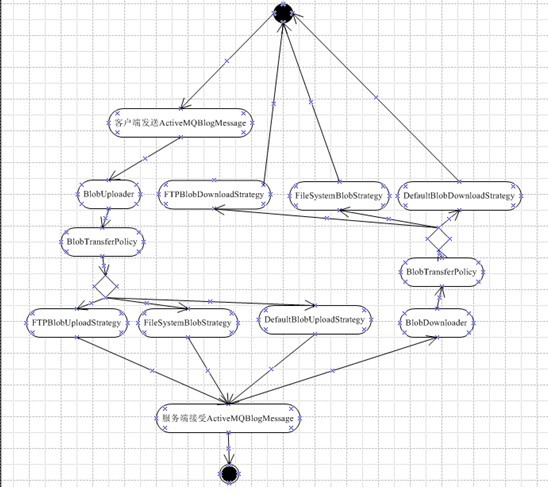
?????????? 在ActiveMQ中对比较大的消息采用一种ActiveMQBlobMessage方式发送的时候,因为可采用策略的不同而已使用HTTP协议字节流,文件系统的读文件,FTP协议的方式实现发送和接收文件。
上传和下载的数据流执行过程:

?????????? 在ActiveMQ中采用策略模式定义如下接口:
上传策略接口BlobUploadStrategy:
?
实现FTP上传和下载的策略的是FTPBlobUploadStrategy,FTPBlobDownloadStrategy实现。实质是采用commons-net包中的FTPClient实现相关的功能。
接口实现如下:
?