| 商家名称 | 信用等级 | 购买信息 | 订购本书 |
![]() |
管理学(第3版)(乔忠著) | ![]() |
|
![]() |
管理学(第3版)(乔忠著) | ![]() |
版权页:
插图:
管理学以一般组织为研究对象,研究管理的基本概念、原理、方法和程序,探讨人、财、物、信息、技术、时间的计划与控制问题、组织的结构设计问题、对组织中人员的领导与激励问题等。它作为一门学科,具有以下特性:
一、管理学的实践性
管理理论与方法是人们通过对各种管理实践活动(特别是企业的管理活动)的深入分析、总结、升华而得到的,反过来它又被用来指导人们的管理实践活动。管理学是应用性很强的学科,它不能脱离管理实践。所以要真正掌握管理学仅靠书本是不行的,必须通过大量的管理实践活动去体会和磨炼,做到理论联系实际。
二、管理学的发展性
科学技术的发展,特别是计算机和网络技术的广泛应用,对企业的组织形式、运营方式和管理手段产生了巨大的影响。例如,信息高速传递的实现,使企业的许多中间结构失去了存在的必要,因而出现了企业组织的扁平化;网络技术的广泛应用,促成了虚拟企业的出现;企业为了充分发挥自身的优势并增强市场竞争力,由供求关系而形成企业供应链结构;电子商务的出现,对企业的营销模式产生了巨大的影响。由此也产生了许多新的管理问题,需要人们去研究、解决,而所产生的新的管理理论和方法将会大大推动管理学理论体系的更新和扩展,因此管理学是一个发展的学科。
相关阅读:
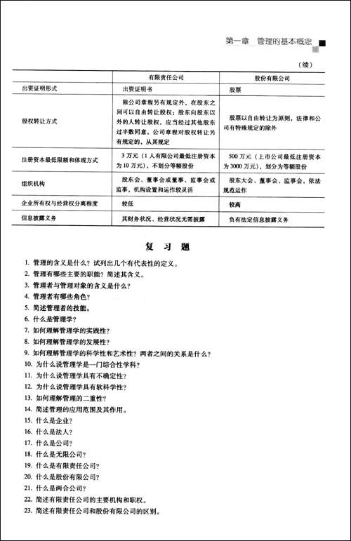
更多故事资讯可访问读书人图书频道:http://www.reader8.net/book/