首页 诗词 字典 板报 句子 名言 友答 励志 学校 网站地图
当前位置: 首页 > 教程频道 > 其他教程 > 开源软件 >

iMatrix平台项目引见——工作流管理

2013-07-16 
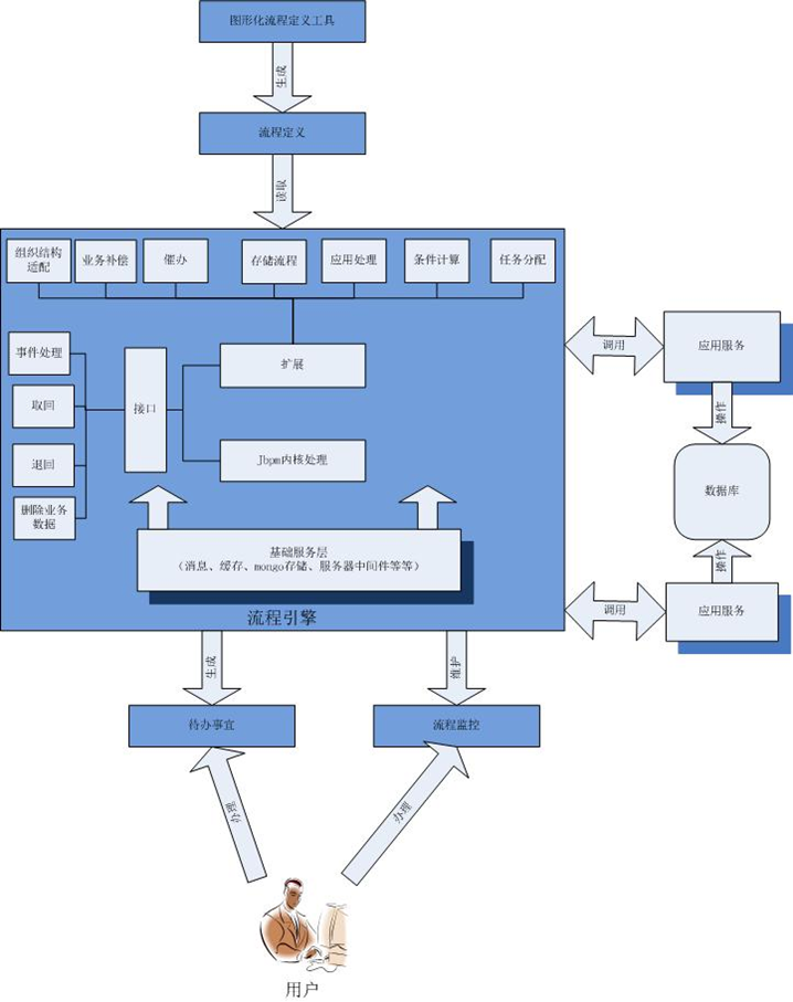
iMatrix平台项目介绍——工作流管理1.概述? ? ? ?工作流管理分为流程图设计器和流程引擎,流程引擎是基于表单

iMatrix平台项目介绍——工作流管理

1.概述
? ? ? ?工作流管理分为流程图设计器和流程引擎,流程引擎是基于表单和组织结构的交互式流程引擎,采用decorator设计模式,内核使用的是jbpm4.4,在jbpm原生的xml中添加自己定义的一些扩展属性,实现相应的扩展功能,如:组织结构适配、业务补偿、催办、应用处理、条件计算、任务分配、事件处理、取回、退回、删除业务数据、加签、减签等。流程图设计器采用flex开发,可以在浏览器中运行。用户可以自己配置修改流程,流程图设计器会自动生成xml,供流程引擎使用。
2 .流程图设计器
其设计页面如下:
iMatrix平台项目引见——工作流管理


iMatrix平台项目引见——工作流管理
?


流程属性设置
由如下显示的流程的一些属性,可知平台的流程设计是基于多系统的。

iMatrix平台项目引见——工作流管理
?
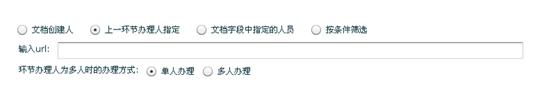
灵活设置办理人功能
文档创建人。发起该流程的人员。

上一环节办理人指定

iMatrix平台项目引见——工作流管理
?
文档字段中指定的人员

iMatrix平台项目引见——工作流管理
?
?按条件筛选
iMatrix平台项目引见——工作流管理
?

条件判断
条件判断指根据流向中设置的条件,判断流程的流向。


iMatrix平台项目引见——工作流管理
?
分支汇聚、子流程
分支汇聚指多条分支同时流转,当所有分支均走完后,同时汇聚进入下一环节。
子流程指流程嵌套功能。

iMatrix平台项目引见——工作流管理
?
?人工判断
获得人工判断相连的几个环节,由用户选择要跳转到哪个环节。


iMatrix平台项目引见——工作流管理
?

查看流转历史
绿色表示已经完成的任务,红色表示当前任务

iMatrix平台项目引见——工作流管理
?
3 .流程引擎
流程引擎是基于多系统的,可以通过流程图设计器选择组织结构、表单字段等信息灵活的配置流程。

?
iMatrix平台项目引见——工作流管理
?

热点排行