智能电表应用模块WIZ-SM10 数据手册
WIZ-SM10 是WIZnet公司生产的一款专门应用于智能电表的应用模块,有2个串口接口的串口转以太网,支持ADSL连接和认证配置(PPPoE),支持固定IP、DHCP、PPPoE和DNS功能,支持mSD数据登入,支持10/100Mbps以太网,串口通信速度高达230Kbps。如下图所示:

今天给大家介绍一下有关WIZ-SM10的数据手册,以供参考。
WIZ-SM10 模块是专为串口转以太网应用而设计的,特别是使用2个UART和SPI等接口的智能测量装置。RS-232,RS-485,M-bus,MicroSD 存储器,Wi-Fi和Zigbee模块,他们都可以通过WIZ-SM10的UART和SPI接口连接到一起。
在配件方面,WIZ-SM10有着与之匹配的固件代码和配置工具。用户可以使用这些有用的配件来开发自己的应用程序。
1.1 主要特点2个端口的串口转以太网网关为串行配置提供多种串行命令静态 IP, DHCP, PPPoEDNS配置工具程序10/100 Mbps 以太网和 230Kbps 串口通信用于记录数据日志的mSD用于连接外部设备的 UART 和 SPI 接口1.2 产品规格
表 1. 产品规格
1.3 WIZ-SM10 方框图下图就是WIZ-SM10的模块图。通过SPI接口连接在一起的STM32F103和W5100各自作为单片机和以太网通信芯片工作。mSD或者其他的SPI设备可以通过STM32F103的另一个SPI接口连接在一起。通过使用STM32F103的UART2也可以进行RS485串口通行。
模块的主要组成部分如下:
正面
-. W5100
-. STM32F103
-. Serial flash (可选)
背面
-. Connector (2mm 间距)

图 1. WIZ-SM10 硬件接口
2. 硬件规格 2.1 尺寸
图 2. WIZ-SM10 尺寸 (单位: mm)
2.2 接口规格


表 2. 排针接口引脚分配
3. WIZ-SM10 基板WIZ-SM10 基板用于评估 WIZ-SM10 的性能。基板的主要组成部分如下。
3.1 WIZ-SM10基板的硬件接口
5V和3.3V电源可以通过USB接口和相关稳压器获得。如果电源设置正确,LED指示灯D4将会亮起。SW3是电源开关。SW2是低电平使能的复位开关。
3.1.2 mSD 接口mSD可以通过连接到单片机的SPI接口进行控制。如果将mSD存储器正确放置到mSD接口,就可以进行数据读写。这使得用户可以对数据进行存储,例如,存储为FAT32文件系统。
3.1.3 JTAG 接口20针JTAG接口可用。用户可以通过该接口对他们的开发进行调试。
3.1.4 LED状态显示当STATUSn引脚(STATUS1, STATUS2)和与之对应的LED连接正确时,就可以通过固件控制LED的开关。
3.1.5 编程接口(J5, SW1)1) 短接J5之后,BOOT0信号将会被激活。这时,如果用户按下SW1,他就可以使用“STMicroelectronics flash loader”(由ST公司开发)软件来写入单片机的闪存。(对于WIZ-SM10,用户通常使用“STMicroelectronics flash loader”来更新固件文件UART_boot和Network_boot)
2) SW1引脚连接到SW_INPUT上。当用户按下SW1时,SW_INPUT引脚变成低电平。
3)当J5处于正常状态时(非短接),上电之后,已经加载的UART引导程序将会运行。该引导程序首先检查SW_INPUT是否是低电平。如果是低电平的话,则显示应用程序固件更新菜单,你就可以使用出口更新固件。也就是说,如果用户想要看到固件更新菜单,他们就必须一直按住SW1,然后按下SW2复位系统。
3.1.6 SPI 接口J14展示了SPI的接口电路。GPIO0引脚是低电平使能的CS引脚.

通过相应的RS232收发器,UART1和UART2各自连接到P1和P2的DB9接口。除了基本的TX和RX通信,亦可进行RTS和CTS通信,这样更好地将I/O利用起来。WIZ-SM10基板提供了UART1的信号接口,如下图所示。因此UART1可以用于其他目的,例如I/O。

如果用户想使用TTL电平的UART信号,请分别短接跳线JP3,JP4,JP5和JP6的2nd和3rd的引脚。

通过正确配置JP7和JP8,UART2可以用于RS232串口通信和其他目的,例如RS485串口通信。如果使用RS485,请短接JP7和JP8的2,3脚。如果使用RS232,请短接JP7和JP8的1,2脚。

为了正常使用WIZ-SM10,部分引脚必须正确配置。
4.1.1 电源和地-. 3.3V电源: JP2.1, JP2.3
-. GND: JP2.5, JP2.7, JP2.8, JP2.19, JP2.20, JP1.2, JP1.3, JP1.14
4.1.2 复位-. JP2.17:为了正常初始化,外部复位是必要的。
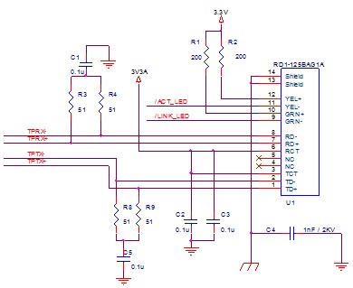
4.1.3 变压器接口根据下图,JP1.4, JP1.6, JP1.10, JP1.12 和 JP1.8 应该连接到变压器上。
关于/ACT_LED和/LINK_LED信号,用户连接2个LED,用于检查变压器的连接或激活状态。

当完成上面提到的相关步骤和网线连接之后,用户可以使用相应的附件配置工具来查找WIZ-SM10。如果WIZ-SM10的网络参数与配置工具处于相同的局域网时,WIZ-SM10的MAC地址将会在配置工具中列出。
为了能够查找到WIZ-SM10,配置工具应当使用UDP广播数据包。
下图就是执行查找设备后配置工具的正常界面截图。

Of course, users can also change their configuration using this configuration tool.
5. WIZ-SM10 开发环境用户可以根据自己的开发条件来修改源代码。关于编译器,我们建议用户使用IAR Workbench for ARM。
5.1 S源代码
WIZ-SM10的源代码由APP,library,Boot和Boot_UART组成,如下图所示。
Boot指的是通过以太网启动应用程序固件更新的引导程序。
WIZ_SM10_APP.eww是IAR Workbench的具体工程文件。双击该文件,用户就可以在IAR Workbench中浏览并修改相关的源代码了。
我们提供的应用程序从地址为0x4000处开始运行,因为网络引导程序和UART引导程序存储在0x0000~0x3FFF。

使用UART引导程序的方式来下载固件十分方便。下面视具体的步骤:
1) 关闭基板上的电源然后短接J5.
2) 通过串口线连接到PC的COM口,然后再打开基板上的电源。
3) 使用Flash Loader程序配置COM端口。

4) 如果COM口设置正确,点击下一步,然后你将看到如下内容。

5) 点击下一步,在该对话框中选择WIZ_SM_UART1_Boot.bin。

WIZ_SM_UART1_Boot.bin的路径如下:
\Boot_UART\IAP\project\EWARM\BOOT_FLASH\Exe.

6) 点击下一步,写入闪存。
7) 在6)完成之后,点击关闭,关闭Flash Loader程序。
8) 关闭电源。改变J5为正常状态。(非短路)
9) 打开电源,然后UART引导程序将会运行。该引导程序首先减产JP1的9th引脚(SW_INPUT)是否是低电平。如果是低电平的话,将会显示固件更新菜单,你就可以使用串口来更新固件。
接下来的两幅图分别显示了串行配置窗口和固件更新菜单。

10) 用键盘键入“1”,将会显示字符串“Waiting for the file to send”。
11) 在终端菜单工具栏中选择“Transmit(T)”将会出现一个新的窗口。在这个窗口中,用户应该选择他们的应用程序固件,并设置发送协议为选中模式(Y Modem)。最后,按下“Send”按钮,固件即发送至单片机。
12) 现在,用键盘键入“2”来运行下载好的应用程序固件。

感谢关注~
? 了解更多详细信息, 请访问
我们的微博http://e.weibo.com/wizet2012/