线程池应用
为什么要建立线程池?
在多线程项目中,如果建立的线程过多,反而可能导致运行速度大大减慢,这是由于线程建立所花费的时间和资源都比较多。
所以我们在多线程中必须很好地来管理线程, 在很好利用多线程能“同步工作”的好处之外,更有效地提高程序运行速度。
线程池是什么?
线程池是指具有固定数量的线程组成的一种组件。这些线程用来循环执行多个应用逻辑。
怎么建立线程池?
线程池主要包括4个部分,它们是:
1. 线程管理
主要是用来建立,启动,销毁工作线程和把工作任务加入工作线程。
2. 工作线程
它是真正的线程类,运行工作任务。
3. 工作队列
它是用来封装线程的容器。
4. 工作任务
它是实现应用逻辑的具体类。
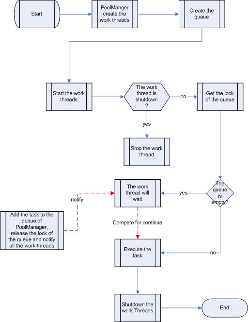
流程图:
线程管理类:
Java代码
import java.util.ArrayList;
import java.util.List;
import java.util.Queue;
import java.util.concurrent.ConcurrentLinkedQueue;
/**
* ThreadPoolManager.java
*
*/
/**
* the thread pool manager, is responsible for starting and stopping the work thread.
*
* @author gray
* @version 1.0
*/
public class ThreadPoolManager {
private static final int DEFAULT_POOL_SIZE = 4;
private List<WorkThread> threadPool;
private Queue<Task> taskQueue;
private int poolSize;
public ThreadPoolManager() {
this(DEFAULT_POOL_SIZE);
}
public ThreadPoolManager(int poolSize) {
if(poolSize <= 0) {
this.poolSize = DEFAULT_POOL_SIZE;
}else {
this.poolSize = poolSize;
}
threadPool = new ArrayList<WorkThread>(this.poolSize);
taskQueue = new ConcurrentLinkedQueue<Task>();
startup();
}
public void startup() {
System.out.println("start work thread...");
synchronized(taskQueue) {
for(int i = 0; i < this.poolSize; i++) {
WorkThread workThread = new WorkThread(taskQueue);
threadPool.add(workThread);
workThread.start();
}
}
}
public void shutdown() {
System.out.println("shutdown work thread...");
synchronized(taskQueue) {
for(int i = 0; i < this.poolSize; i++) {
threadPool.get(i).shutdown();
}
System.out.println("done...");
}
}
public void addTask(Task task) {
synchronized(taskQueue) {
taskQueue.add(task);
taskQueue.notify();
}
}
}
工作线程类:
import java.util.Queue;
/**
* WorkThread.java
*
*/
/**
* the work thread used pull the task of task queue, and execute it.
*
* @author gray
* @version 1.0
*/
public class WorkThread extends Thread {
private boolean shutdown = false;
private Queue<Task> queue;
public WorkThread(Queue<Task> queue) {
this.queue = queue;
}
public void run() {
while(!shutdown) {
try {
Thread.sleep(1000);
} catch (InterruptedException e1) {
e1.printStackTrace();
}
System.out.println(Thread.currentThread() + " is running...");
synchronized(queue) {
if(!queue.isEmpty()) {
Task task = queue.poll();
task.execute();
}else {
try {
queue.wait(1000);
System.out.println(Thread.currentThread() + " wait...");
}catch(InterruptedException e) {
}
}
}
}
}
public void shutdown() {
shutdown = true;
}
}
工作任务接口:
/**
* Task.java
*
*/
/**
* The task want to execute.
*
* @author gray
* @version 1.0
*/
public interface Task {
public void execute();
}
工作任务类:
/**
* SimpleTask.java
*
*/
/**
* @author gray
* @version 1.0
*/
public class SimpleTask implements Task {
/* (non-Javadoc)
* @see Task#execute()
*/
public void execute() {
System.out.println(Thread.currentThread());
}
}
线程池测试类:
/**
* ThreadPoolDemo.java
*
*/
/**
* @author gray
* @version 1.0
*/
public class ThreadPoolDemo {
public static void main(String[] args) {
ThreadPoolManager threadMg = new ThreadPoolManager();
for(int i = 0; i < 50; i++) {
threadMg.addTask(new SimpleTask());
}
try {
Thread.sleep(5000);
} catch (InterruptedException e) {
e.printStackTrace();
}
threadMg.shutdown();
}
}