首页 诗词 字典 板报 句子 名言 友答 励志 学校 网站地图
当前位置: 首页 > 教程频道 > 网站开发 > Web前端 >

技术改变生涯-自动签到升级版(定时签到)

2012-11-20 
技术改变生活--自动签到升级版(定时签到)公司规定每日签到两次;日子太安逸了,有时候中午居然会忘记签到……

技术改变生活--自动签到升级版(定时签到)

公司规定每日签到两次;日子太安逸了,有时候中午居然会忘记签到……

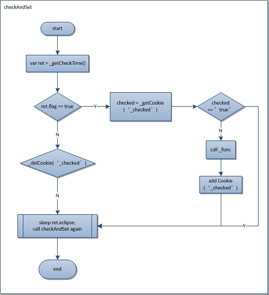
于是,笔者寻思写一个自动签到的脚本;每天指定两个签到时段,每次打开页面,先检测当前是否为签到时段,如果在签到时段,则检查cookie中记录的值,确认该时段是否已经签到过了,巴拉巴拉…… 具体细节见流程图:

技术改变生涯-自动签到升级版(定时签到)

其中第一步调用的getCheckTime用来检测当前是否为签到时间,并返回当前时间距下一个时段的毫秒数,具体请见下面的流程图:

技术改变生涯-自动签到升级版(定时签到)

整个页面的代码如下,其中用到了笔者《JavaScript类库/组件/框架封装的总体结构》一文中提到的框架,封装了一个定时运行器,具体用法见注释:

<!DOCTYPE html PUBLIC "-//W3C//DTD HTML 4.01 Transitional//EN" "http://www.w3.org/TR/html4/loose.dtd"><html><head><meta http-equiv="Content-Type" content="text/html; charset=UTF-8"><meta name="author" content ="http://blog.csdn.net/NearEast"/><title>check in page</title><style type="text/css">.clear{clear:both;}.float{float:left;}</style></head><body><div id="dInfo" class="float"></div><div class="clear"></div><div id="wrap">  <iframe class="float" id='i_iframe1' name="n_iframe1" frameborder="0"></iframe>  <iframe class="float" id='i_iframe2' name="n_iframe2" frameborder="0"></iframe><form target="n_iframe1" name="loginform" method="post" action="http://192.168.19.11:8010/signin/signin.jsp">    <input name="name" type='hidden' value='nidong' />    <input name="passwd" type='hidden' value='11111111' />  </form>  </div></body><script type="text/javascript">//封装一个定时运行器(function( window, undefined ) {var doc = window.document;var _checkTime, _func, _tip, _print;/**初始化参数checkTime指定功能执行的时段,默认时间为'8:15'到'9:00',以及'12:35'到'14:00'两个时段checkTime应该是24小时制的,并且前面的绝对时间小于后面的绝对时间,例如'00:00:10'在'23:59'的前面func:在该时间段要执行的功能printFunc:日志信息的打印方法,默认为console.log方法打日志tip:要执行的功能的描述,tip可以是html语句,与printFunc结合可能达到各种效果,如例子所示*/    var checkUtil = function(conf) {    _checkTime = conf.checkTime || ['8:15', '9:00', '12:35','14:00'];    _func = conf.func;    _tip = conf.tip || '功能执行';    _print = conf.printFunc || console.log;    _checkAndSet();    };    window.checkUtil= checkUtil;    /**基于一个指定日期的时间base,通过'hh:mm:ss'格式的时间字符串,获取其毫秒时间默认秒数为0*/function _getMillisecond(base, str){var slices = str.split(':');if(!base instanceof Date || slices.length<2){alert('param error');return;}base.setHours(parseInt(slices[0]));base.setMinutes(parseInt(slices[1]));base.setSeconds(parseInt(slices[2]||'0'));return base.getTime();}/**计算是否处在签到时间段(flag==true),并返回距离下一次签到还有多久(毫秒)*/function _getCheckTime(){var split = [], d = new Date(), curTime = new Date(d);d.setMilliseconds(0);for(var i=0;i<_checkTime.length;i++){split[i] = _getMillisecond(d, _checkTime[i]);}//最后一个元素为第一个元素加上24小时,意为循环到第二天split.push(24*3600*1000 + split[0]);split.unshift(_getMillisecond(d, '00:00:00'));var start, end;for(var i=0;i<split.length;i++){start = split[i];end = split[(i+1)%split.length];if(start<=curTime && curTime<=end){return{eclipse:end - curTime,flag:i%2==1/*第奇数个元素*/}}}return 'error';}function _addCookie(name, value) {var hours = 2;var exp = new Date();exp.setTime(exp.getTime() + hours * 60 * 60 * 1000);doc.cookie = name + "=" + escape(value) + ";expires="+ exp.toGMTString();}function _getCookie(name) {var arr, reg = new RegExp("(^| )" + name + "=([^;]*)(;|$)");if (arr = doc.cookie.match(reg))return unescape(arr[2]);elsereturn null;}function _delCookie(name) {doc.cookie = name + "=n;expires=Thu, 01-Jan-70 00:00:01 GMT";}function _checkAndSet(){var ret = _getCheckTime();if(ret.flag){_print('当前为' + _tip + '时段');var checked = _getCookie('_checked');if(checked == 'true'){_print('本时段已' + _tip);}else{_print('现在执行' + _tip);_func();//////////////////////////print some information_addCookie('_checked', 'true');}}else{_print('当前非' + _tip + '时段');_delCookie('_checked');}setTimeout(function(){_checkAndSet();}, ret.eclipse);_print('将于' + ret.eclipse/1000 + '秒之后,执行_checkAndSet()');};})(window);window.onresize = function(){var frm = document.getElementById('i_iframe1');var frm2 = document.getElementById('i_iframe2');document.getElementById('wrap').style.height = document.documentElement.clientHeight+'px';frm.width=frm2.width='50%';//document.documentElement.clientWidth/2;frm.height=frm2.height='100%';//document.documentElement.clientHeight;};window.onload = function(){window.onresize();///////////////////////////////As a single pagecheckUtil({func:function(){checkon();}, tip:'<a href="javascript:checkon();">签到</a>', checkTime:['15:50', '15:50:10', '15:50:20','15:50:30'], printFunc:function(txt){document.getElementById('dInfo').innerHTML += txt+'<br>';}});}function checkon(){loginform.childNodes[1].value='nidong';loginform.target="n_iframe1";loginform.submit();loginform.childNodes[1].value='gengap';loginform.target="n_iframe2";loginform.submit();}</script></html>

以上页面的js代码中,封装了一个checkUtil组件,可以用来定期执行任务。初始化参数checkTime中可以给出一天之内的多个时段,只要浏览器页面是打开状态,到了一定时间就将运行func参数指定的函数;如果天天不关机,就可以一劳永逸,不用操心func函数的运行了。不过虽然代码几经修改,存在别的小问题还是难免的,也不能完全依赖它做事;定期查看一下日志还是很必要的。

由于Chrome只支持online cookie,直接把代码粘到一个本地文件运行是无效的,其它浏览器不存在这个问题。

热点排行