Job运行流程分析
http://www.cnblogs.com/forfuture1978/archive/2010/11/19/1882279.html
?
三 MapReduce框架结构1 角色1.1 JobTrackerJobTracker是一个master服务, JobTracker负责调度job的每一个子任务task运行于TaskTracker上,并监控它们,如果发现有失败的task就重新运行它。一般情况应该把JobTracker部署在单独的机器上。
1.2 TaskTrackerTaskTracker是运行于多个节点上的slaver服务。TaskTracker则负责直接执行每一个task。TaskTracker都需要运行在HDFS的DataNode上,
1.3 JobClient每一个job都会在用户端通过JobClient类将应用程序以及配置参数打包成jar文件存储在HDFS,并把路径提交到JobTracker,然后由JobTracker创建每一个Task(即MapTask和ReduceTask)并将它们分发到各个TaskTracker服务中去执行。
2 数据结构2.1 Mapper和Reducer运行于Hadoop的MapReduce应用程序最基本的组成部分包括一个Mapper和一个Reducer类,以及一个创建JobConf的执行程序,在一些应用中还可以包括一个Combiner类,它实际也是Reducer的实现。
2.2 JobInProgressJobClient提交job后,JobTracker会创建一个JobInProgress来跟踪和调度这个job,并把它添加到job队列里。JobInProgress会根据提交的job jar中定义的输入数据集(已分解成FileSplit)创建对应的一批TaskInProgress用于监控和调度MapTask,同时在创建指定数目的TaskInProgress用于监控和调度ReduceTask,缺省为1个ReduceTask。
2.3 TaskInProgressJobTracker启动任务时通过每一个TaskInProgress来launchTask,这时会把Task对象(即MapTask和ReduceTask)序列化写入相应的TaskTracker服务中,TaskTracker收到后会创建对应的TaskInProgress(此TaskInProgress实现非JobTracker中使用的TaskInProgress,作用类似)用于监控和调度该Task。启动具体的Task进程是通过TaskInProgress管理的TaskRunner对象来运行的。TaskRunner会自动装载job jar,并设置好环境变量后启动一个独立的java child进程来执行Task,即MapTask或者ReduceTask,但它们不一定运行在同一个TaskTracker中。
2.4 MapTask和ReduceTask一个完整的job会自动依次执行Mapper、Combiner(在JobConf指定了Combiner时执行)和Reducer,其中Mapper和Combiner是由MapTask调用执行,Reducer则由ReduceTask调用,Combiner实际也是Reducer接口类的实现。Mapper会根据job jar中定义的输入数据集按<key1,value1>对读入,处理完成生成临时的<key2,value2>对,如果定义了Combiner,MapTask会在Mapper完成调用该Combiner将相同key的值做合并处理,以减少输出结果集。MapTask的任务全完成即交给ReduceTask进程调用Reducer处理,生成最终结果<key3,value3>对。这个过程在下一部分再详细介绍。
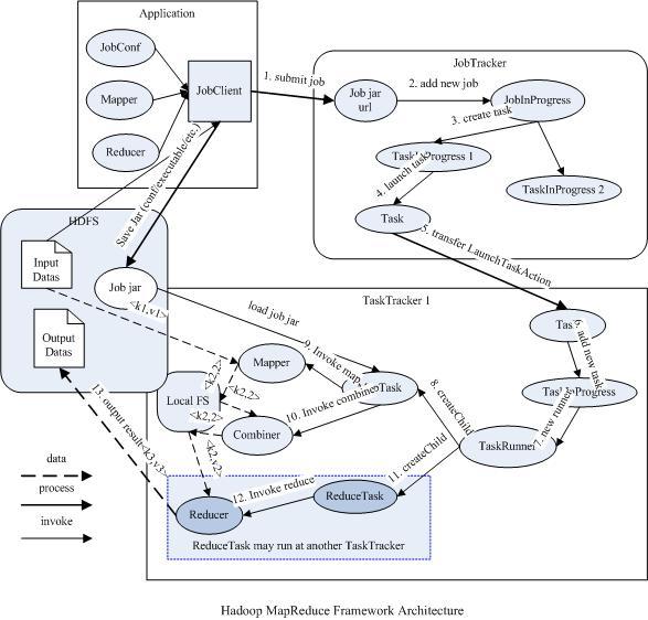
下图描述了Map/Reduce框架中主要组成和它们之间的关系:

一道MapRedcue作业是通过JobClient.rubJob(job)向master节点的JobTracker提交的, JobTracker接到JobClient的请求后把其加入作业队列中。JobTracker一直在等待JobClient通过RPC提交作业,而TaskTracker一直通过RPC向 JobTracker发送心跳heartbeat询问有没有任务可做,如果有,让其派发任务给它执行。如果JobTracker的作业队列不为空, 则TaskTracker发送的心跳将会获得JobTracker给它派发的任务。这是一道pull过程。slave节点的TaskTracker接到任务后在其本地发起Task,执行任务。以下是简略示意图:

下面详细介绍一下Map/Reduce处理一个工作的流程。
四JobClient在编写MapReduce程序时通常是上是这样写的:
Configuration conf = new Configuration(); // 读取hadoop配置
Job job = new Job(conf, "作业名称"); // 实例化一道作业
job.setMapperClass(Mapper类型);
job.setCombinerClass(Combiner类型);
job.setReducerClass(Reducer类型);
job.setOutputKeyClass(输出Key的类型);
job.setOutputValueClass(输出Value的类型);
FileInputFormat.addInputPath(job, new Path(输入hdfs路径));
FileOutputFormat.setOutputPath(job, new Path(输出hdfs路径));
// 其它初始化配置
JobClient.runJob(job);
1 配置JobJobConf是用户描述一个job的接口。下面的信息是MapReduce过程中一些较关键的定制信息:

一个MapReduce的Job会通过JobClient类根据用户在JobConf类中定义的InputFormat实现类来将输入的数据集分解成一批小的数据集,每一个小数据集会对应创建一个MapTask来处理。JobClient会使用缺省的FileInputFormat类调用FileInputFormat.getSplits()方法生成小数据集,如果判断数据文件是isSplitable()的话,会将大的文件分解成小的FileSplit,当然只是记录文件在HDFS里的路径及偏移量和Split大小。这些信息会统一打包到jobFile的jar中。
JobClient然后使用submitJob(job)方法向 master提交作业。submitJob(job)内部是通过submitJobInternal(job)方法完成实质性的作业提交。submitJobInternal(job)方法首先会向hadoop分布系统文件系统hdfs依次上传三个文件: job.jar, job.split和job.xml。
job.xml: 作业配置,例如Mapper, Combiner, Reducer的类型,输入输出格式的类型等。
job.jar: jar包,里面包含了执行此任务需要的各种类,比如 Mapper,Reducer等实现。
job.split: 文件分块的相关信息,比如有数据分多少个块,块的大小(默认64m)等。
这三个文件在hdfs上的路径由hadoop-default.xml文件中的mapreduce系统路径mapred.system.dir属性 + jobid决定。mapred.system.dir属性默认是/tmp/hadoop-user_name/mapred/system。写完这三个文 件之后, 此方法会通过RPC调用master节点上的JobTracker.submitJob(job)方法,此时作业已经提交完成。
jobFile的提交过程是通过RPC模块(有单独一章来详细介绍)来实现的。大致过程是,JobClient类中通过RPC实现的Proxy接口调用JobTracker的submitJob()方法,而JobTracker必须实现JobSubmissionProtocol接口。
JobTracker创建job成功后会给JobClient传回一个JobStatus对象用于记录job的状态信息,如执行时间、Map和Reduce任务完成的比例等。JobClient会根据这个JobStatus对象创建一个NetworkedJob的RunningJob对象,用于定时从JobTracker获得执行过程的统计数据来监控并打印到用户的控制台。
与创建Job过程相关的类和方法如下图所示

上面已经提到,job是统一由JobTracker来调度的,具体的Task分发给各个TaskTracker节点来执行。下面来详细解析执行过程,首先先从JobTracker收到JobClient的提交请求开始。
1 JobTracker初始化Job1.1 JobTracker.submitJob() 收到请求当JobTracker接收到新的job请求(即submitJob()函数被调用)后,会创建一个JobInProgress对象并通过它来管理和调度任务。JobInProgress在创建的时候会初始化一系列与任务有关的参数,调用到FileSystem,把在JobClient端上传的所有任务文件下载到本地的文件系统中的临时目录里。这其中包括上传的*.jar文件包、记录配置信息的xml、记录分割信息的文件。
1.2 JobTracker.JobInitThread 通知初始化线程JobTracker 中的监听器类EagerTaskInitializationListener负责任务Task的初始化。JobTracker使用jobAdded(job)加入job到EagerTaskInitializationListener中一个专门管理需要初始化的队列里,即一个list成员变量jobInitQueue里。resortInitQueue方法根据作业的优先级排序。然后调用notifyAll()函数,会唤起一个用于初始化job的线程JobInitThread来处理。JobInitThread收到信号后即取出最靠前的job,即优先级别最高的job,调用TaskTrackerManager的initJob最终调用JobInProgress.initTasks()执行真正的初始化工作。
1.3 JobInProgress.initTasks() 初始化TaskInProgress任务Task分两种: MapTask 和reduceTask,它们的管理对象都是TaskInProgress 。
首先JobInProgress会创建Map的监控对象。在initTasks()函数里通过调用JobClient的readSplitFile()获得已分解的输入数据的RawSplit列表,然后根据这个列表创建对应数目的Map执行管理对象TaskInProgress。在这个过程中,还会记录该RawSplit块对应的所有在HDFS里的blocks所在的DataNode节点的host,这个会在RawSplit创建时通过FileSplit的getLocations()函数获取,该函数会调用DistributedFileSystem的getFileCacheHints()获得(这个细节会在HDFS中讲解)。当然如果是存储在本地文件系统中,即使用LocalFileSystem时当然只有一个location即“localhost”了。
创建这些TaskInProgress对象完毕后,initTasks()方法会通 过createCache()方法为这些TaskInProgress对象产生一个未执行任务的Map缓存nonRunningMapCache。slave端的 TaskTracker向master发送心跳时,就可以直接从这个cache中取任务去执行。
其次JobInProgress会创建Reduce的监控对象,这个比较简单,根据JobConf里指定的Reduce数目创建,缺省只创建1个Reduce任务。监控和调度Reduce任务的是TaskInProgress类,不过构造方法有所不同,TaskInProgress会根据不同参数分别创建具体的MapTask或者ReduceTask。同样地,initTasks()也会通过createCache()方法产生nonRunningReduceCache成员。
JobInProgress创建完TaskInProgress后,最后构造JobStatus并记录job正在执行中,然后再调用JobHistory.JobInfo.logStarted()记录job的执行日志。到这里JobTracker里初始化job的过程全部结束。

hadoop默认的调度器是FIFO策略的JobQueueTaskScheduler,它有两个成员变量 jobQueueJobInProgressListener与上面说的eagerTaskInitializationListener。JobQueueJobInProgressListener是JobTracker的另一个监听器类,它包含了一个映射,用来管理和调度所有的JobInProgress。jobAdded(job)同时会加入job到JobQueueJobInProgressListener中的映射。
JobQueueTaskScheduler最重要的方法是assignTasks ,他实现了工作调度。具体实现:JobTracker 接到TaskTracker 的heartbeat() 调用后,首先会检查上一个心跳响应是否完成,是没要求启动或重启任务,如果一切正常,则会处理心跳。首先它会检查 TaskTracker 端还可以做多少个 map 和 reduce 任务,将要派发的任务数是否超出这个数,是否超出集群的任务平均剩余可负载数。如果都没超出,则为此 TaskTracker 分配一个 MapTask 或 ReduceTask 。产生 Map 任务使用 JobInProgress 的 obtainNewMapTask() 方法,实质上最后调用了 JobInProgress 的 findNewMapTask() 访问 nonRunningMapCache 。
上面讲解任务初始化时说过,createCache()方法会在网络拓扑结构上挂上需要执行的TaskInProgress。findNewMapTask()从近到远一层一层地寻找,首先是同一节点,然后在寻找同一机柜上的节点,接着寻找相同数据中心下的节点,直到找了maxLevel层结束。这样的话,在JobTracker给TaskTracker派发任务的时候,可以迅速找到最近的TaskTracker,让它执行任务。
最终生成一个Task类对象,该对象被封装在一个LanuchTaskAction 中,发回给TaskTracker,让它去执行任务。
产生 Reduce 任务过程类似,使用 JobInProgress.obtainNewReduceTask() 方法,实质上最后调用了 JobInProgress 的 findNewReduceTask() 访问 nonRuningReduceCache。

Task的执行实际是由TaskTracker发起的,TaskTracker会定期(缺省为10秒钟,参见MRConstants类中定义的HEARTBEAT_INTERVAL变量)与JobTracker进行一次通信,报告自己Task的执行状态,接收JobTracker的指令等。如果发现有自己需要执行的新任务也会在这时启动,即是在TaskTracker调用JobTracker的heartbeat()方法时进行,此调用底层是通过IPC层调用Proxy接口实现。下面一一简单介绍下每个步骤。
1.1 TaskTracker.run() 连接JobTrackerTaskTracker的启动过程会初始化一系列参数和服务,然后尝试连接JobTracker(即必须实现InterTrackerProtocol接口),如果连接断开,则会循环尝试连接JobTracker,并重新初始化所有成员和参数。
1.2 TaskTracker.offerService() 主循环如果连接JobTracker服务成功,TaskTracker就会调用offerService()函数进入主执行循环中。这个循环会每隔10秒与JobTracker通讯一次,调用transmitHeartBeat(),获得HeartbeatResponse信息。然后调用HeartbeatResponse的getActions()函数获得JobTracker传过来的所有指令即一个TaskTrackerAction数组。再遍历这个数组,如果是一个新任务指令即LaunchTaskAction则调用调用addToTaskQueue加入到待执行队列,否则加入到tasksToCleanup队列,交给一个taskCleanupThread线程来处理,如执行KillJobAction或者KillTaskAction等。
1.3 TaskTracker.transmitHeartBeat() 获取JobTracker指令在transmitHeartBeat()函数处理中,TaskTracker会创建一个新的TaskTrackerStatus对象记录目前任务的执行状况,检查目前执行的Task数目以及本地磁盘的空间使用情况等,如果可以接收新的Task则设置heartbeat()的askForNewTask参数为true。然后通过IPC接口调用JobTracker的heartbeat()方法发送过去,heartbeat()返回值TaskTrackerAction数组。
1.4 TaskTracker.addToTaskQueue,交给TaskLauncher处理TaskLauncher是用来处理新任务的线程类,包含了一个待运行任务的队列 tasksToLaunch。TaskTracker.addToTaskQueue会调用TaskTracker的registerTask,创建TaskInProgress对象来调度和监控任务,并把它加入到runningTasks队列中。同时将这个TaskInProgress加到tasksToLaunch 中,并notifyAll()唤醒一个线程运行,该线程从队列tasksToLaunch取出一个待运行任务,调用TaskTracker的startNewTask运行任务。
1.5 TaskTracker.startNewTask() 启动新任务调用localizeJob()真正初始化Task并开始执行。
1.6 TaskTracker.localizeJob() 初始化job目录等此函数主要任务是初始化工作目录workDir,再将job jar包从HDFS复制到本地文件系统中,调用RunJar.unJar()将包解压到工作目录。然后创建一个RunningJob并调用addTaskToJob()函数将它添加到runningJobs监控队列中。addTaskToJob方法把一个任务加入到该任务属于的runningJob的tasks列表中。如果该任务属于的runningJob不存在,先新建,加到runningJobs中。完成后即调用launchTaskForJob()开始执行Task。
1.7 TaskTracker.launchTaskForJob() 执行任务启动Task的工作实际是调用TaskTracker$TaskInProgress的launchTask()函数来执行的。
1.8 TaskTracker$TaskInProgress.launchTask() 执行任务执行任务前先调用localizeTask()更新一下jobConf文件并写入到本地目录中。然后通过调用Task的createRunner()方法创建TaskRunner对象并调用其start()方法最后启动Task独立的java执行子进程。
1.9 Task.createRunner() 创建启动Runner对象Task有两个实现版本,即MapTask和ReduceTask,它们分别用于创建Map和Reduce任务。MapTask会创建MapTaskRunner来启动Task子进程,而ReduceTask则创建ReduceTaskRunner来启动。
1.10 TaskRunner.start() 启动子进程TaskRunner负责将一个任务放到一个进程里面来执行。它会调用run()函数来处理,主要的工作就是初始化启动java子进程的一系列环境变量,包括设定工作目录workDir,设置CLASSPATH环境变量等。然后装载job jar包。JvmManager用于管理该TaskTracker上所有运行的Task子进程。每一个进程都是由JvmRunner来管理的,它也是位于单独线程中的。JvmManager的launchJvm方法,根据任务是map还是reduce,生成对应的JvmRunner并放到对应JvmManagerForType的进程容器中进行管理。JvmManagerForType的reapJvm()
分配一个新的JVM进程。如果JvmManagerForType槽满,就寻找idle的进程,如果是同Job的直接放进去,否则杀死这个进程,用一个新的进程代替。如果槽没有满,那么就启动新的子进程。生成新的进程使用spawnNewJvm方法。spawnNewJvm使用JvmRunner线程的run方法,run方法用于生成一个新的进程并运行它,具体实现是调用runChild。
2 子进程执行MapTask真实的执行载体,是Child,它包含一个 main函数,进程执行,会将相关参数传进来,它会拆解这些参数,通过getTask(jvmId)向父进程索取任务,并且构造出相关的Task实例,然后使用Task的run()启动任务。
2.1 run
方法相当简单,配置完系统的TaskReporter后,就根据情况执行runJobCleanupTask,runJobSetupTask,runTaskCleanupTask或执行Mapper。由于MapReduce现在有两套API,MapTask需要支持这两套API,使得MapTask执行Mapper分为runNewMapper和runOldMapper,我们分析runOldMapper。
2.2 runOldMapper
runOldMapper最开始部分是构造Mapper处理的InputSplit,然后就开始创建Mapper的RecordReader,最终得到map的输入。之后构造Mapper的输出,是通过MapOutputCollector进行的,也分两种情况,如果没有Reducer,那么,用DirectMapOutputCollector,否则,用MapOutputBuffer。
构造完Mapper的输入输出,通过构造配置文件中配置的MapRunnable,就可以执行Mapper了。目前系统有两个MapRunnable:MapRunner和MultithreadedMapRunner。MapRunner是单线程执行器,比较简单,他会使用反射机制生成用户定义的Mapper接口实现类,作为他的一个成员。
2.3 MapRunner的run方法
会先创建对应的key,value对象,然后,对InputSplit的每一对<key,value>,调用用户实现的Mapper接口实现类的map方法,每处理一个数据对,就要使用OutputCollector收集每次处理kv对后得到的新的kv对,把他们spill到文件或者放到内存,以做进一步的处理,比如排序,combine等。
2.4 OutputCollector
OutputCollector的作用是收集每次调用map后得到的新的kv对,宁把他们spill到文件或者放到内存,以做进一步的处理,比如排序,combine等。
MapOutputCollector 有两个子类:MapOutputBuffer和DirectMapOutputCollector。 DirectMapOutputCollector用在不需要Reduce阶段的时候。如果Mapper后续有reduce任务,系统会使用MapOutputBuffer做为输出, MapOutputBuffer使用了一个缓冲区对map的处理结果进行缓存,放在内存中,又使用几个数组对这个缓冲区进行管理。

在适当的时机,缓冲区中的数据会被spill到硬盘中。

向硬盘中写数据的时机:
(1)当内存缓冲区不能容下一个太大的kv对时。spillSingleRecord方法。
(2)内存缓冲区已满时。SpillThread线程。
(3)Mapper的结果都已经collect了,需要对缓冲区做最后的清理。Flush方法。
2.5 spillThread线程:将缓冲区中的数据spill到硬盘中。
(1)需要spill时调用函数sortAndSpill,按照partition和key做排序。默认使用的是快速排序QuickSort。
(2)如果没有combiner,则直接输出记录,否则,调用CombinerRunner的combine,先做combin然后输出。
3 子进程执行ReduceTaskReduceTask.run方法开始和MapTask类似,包括initialize()初始化 ,runJobCleanupTask(),runJobSetupTask(),runTaskCleanupTask()。之后进入正式的工作,主要有这么三个步骤:Copy、Sort、Reduce。
3.1 Copy
就是从执行各个Map任务的服务器那里,收罗到map的输出文件。拷贝的任务,是由ReduceTask.ReduceCopier 类来负责。
3.1.1 类图:

3.1.2 流程: 使用ReduceCopier.fetchOutputs开始
(1)索取任务。使用GetMapEventsThread线程。该线程的run方法不停的调用getMapCompletionEvents方法,该方法又使用RPC调用TaskUmbilicalProtocol协议的getMapCompletionEvents,方法使用所属的jobID向其父TaskTracker询问此作业个Map任务的完成状况(TaskTracker要向JobTracker询问后再转告给它...)。返回一个数组TaskCompletionEvent events[]。TaskCompletionEvent包含taskid和ip地址之类的信息。 (2)当获取到相关Map任务执行服务器的信息后,有一个线程MapOutputCopier开启,做具体的拷贝工作。 它会在一个单独的线程内,负责某个Map任务服务器上文件的拷贝工作。MapOutputCopier的run循环调用copyOutput,copyOutput又调用getMapOutput,使用HTTP远程拷贝。
(3)getMapOutput远程拷贝过来的内容(当然也可以是本地了...),作为MapOutput对象存在,它可以在内存中也可以序列化在磁盘上,这个根据内存使用状况来自动调节。
(4) 同时,还有一个内存Merger线程InMemFSMergeThread和一个文件Merger线程LocalFSMerger在同步工作,它们将下载过来的文件(可能在内存中,简单的统称为文件...),做着归并排序,以此,节约时间,降低输入文件的数量,为后续的排序工作减 负。InMemFSMergeThread的run循环调用doInMemMerge, 该方法使用工具类Merger实现归并,如果需要combine,则combinerRunner.combine。
3.2 Sort
排序工作,就相当于上述排序工作的一个延续。它会在所有的文件都拷贝完毕后进行。使用工具类Merger归并所有的文件。经过这一个流程,一个合并了所有所需Map任务输出文件的新文件产生了。而那些从其他各个服务器网罗过来的 Map任务输出文件,全部删除了。
3.3Reduce
Reduce任务的最后一个阶段。他会准备好 keyClass("mapred.output.key.class"或"mapred.mapoutput.key.class"), valueClass("mapred.mapoutput.value.class"或"mapred.output.value.class")和 Comparator(“mapred.output.value.groupfn.class”或 “mapred.output.key.comparator.class”)。最后调用runOldReducer方法。(也是两套API,我们分析runOldReducer)
3.3.1 runOldReducer
(1)输出方面。
它会准备一个OutputCollector收集输出,与MapTask不同,这个OutputCollector更为简单,仅仅是打开一个RecordWriter,collect一次,write一次。最大的不同在于,这次传入RecordWriter的文件系统,基本都是分布式文件系统, 或者说是HDFS。
(2)输入方面,ReduceTask会用准备好的KeyClass、ValueClass、KeyComparator等等之类的自定义类,构造出Reducer所需的键类型, 和值的迭代类型Iterator(一个键到了这里一般是对应一组值)。
(3)有了输入,有了输出,不断循环调用自定义的Reducer,最终,Reduce阶段完成。
