首页 诗词 字典 板报 句子 名言 友答 励志 学校 网站地图
当前位置: 首页 > 教程频道 > 网站开发 > Web前端 >

[原创] jQuery源码分析-16动画片分析和扩展 Effects

2012-09-25 
[原创] jQuery源码分析-16动画分析和扩展 Effects?16.动画?16.1源码解析?jquery1.43源码分析之动画部分 ht

[原创] jQuery源码分析-16动画分析和扩展 Effects

?

16.动画

?

16.1源码解析

?

jquery1.43源码分析之动画部分 http://www.iteye.com/topic/786984

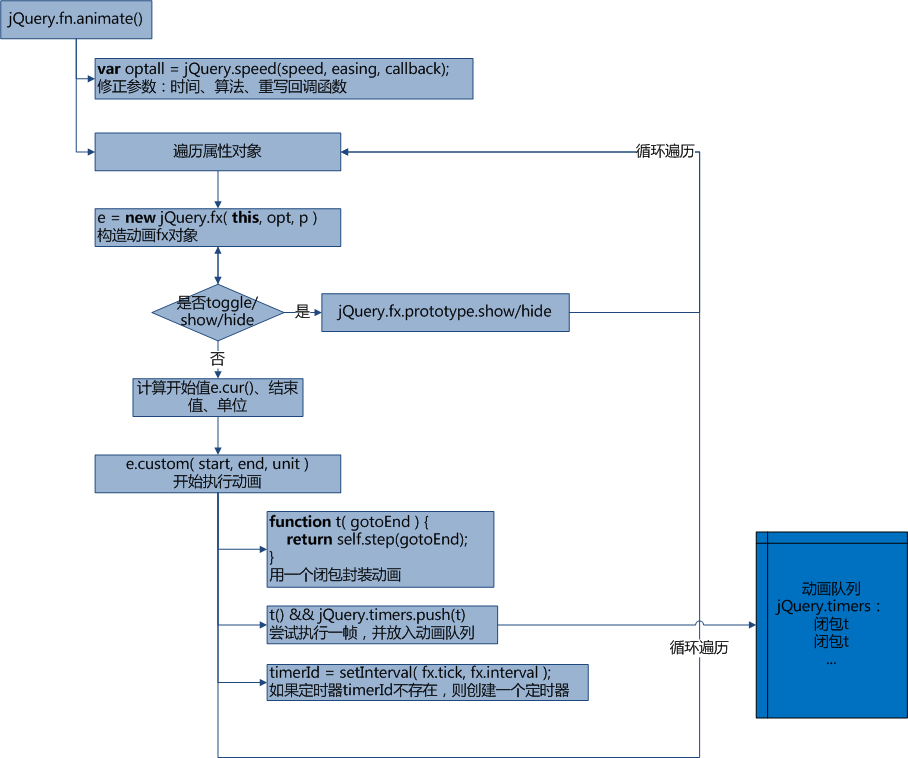
上边这篇文章分析的很透彻,由浅入深,我就不再重复了,下面附两张jQuery 1.6.1的程序执行流程图:

?


[原创] jQuery源码分析-16动画片分析和扩展 Effects


[原创] jQuery源码分析-16动画片分析和扩展 Effects

?

?

16.2动画支持的属性

jQuery仅支持数值型的属性和特殊标记show/hide/toggle,非数值型的属性需要插件支持。

?

16.3动画算法 jQuery.easing

?

}

?

?

16.4扩展

?

从上面的图(定时器timerId)可以看到,动画的执行进度用执行时间衡量,再由jQuery.easing转换为带特效的进度,最后实际执行样式更新的是jQuery.fx.step,jQuery.easing并不涉及具体的样式值,jQuery的这种低耦合的架构使得无论是扩展属性还是扩展动画,都变得非常方便。

?

1.扩展支持动画的属性 jQuery.fx.step,jQuery自带opacity _default;

?

?颜色 color

颜色的表示方法有rgb(num, num, num)、#RRGGBB、#RGB等,例如rgb(12, 23, 45)、#123456、#123,要产生颜色动画的关键在于,将颜色值转换为可变化的数值型,作为起始值和结束值。

?rgb(num, num, num) 用正则解析其中3个num,放进一个数组中;这样开始值和结束值都变为包含了三个整型元素的数组,step调用时分别计算3个整型元素的当前值,再拼装成颜色值,更新样值就可以实现颜色动画。

?# RRGGBB 是24位色,由6个十六进制数组成,可以分为三部分,第一部分代表红色,第二部分绿色,最后是蓝色,将三部分分别解析成整型,其余部分同rgb(num, num, num)

?#RGB 是# RRGGBB的简写,解析时将每一位重复一次,其余部分同# RRGGBB

?

?旋转 rotate

旋转的效果很酷,配合精美的图片可以做出很玄的网页。旋转的实现关键是兼容IE和非IE,有两种实现方式:使用浏览器自定义接口和canvas标记,因为canvas标记在IE9以下的版本中不支持,需要额外的插件支持,单独再讲,这里先介绍下浏览器自定义接口实现:

?IE: matirx滤镜?

?webkit: elemstyle.webkitTransform = 'rotate(45deg)'

?Opera: Otransform = 'rotate(45deg)'

?firefox: MozTransform = 'rotate(45deg)'

?

2.扩展动画算法 jQuery.easing,jQuery自带linear swing

?

从上边的jQuery.easing 源码分析可以看到,最关键的参数是p,表示已执行时间的百分比,jQueryUI扩展的动画算法以p为输入,经过不同的公式,输出一个具有动画效果的新的进度,这个进度乘以结束值减去开始值的差值,就是当前值。

?

jQueryUI扩展的动画算法 http://jqueryui.com/demos/effect/easing.html


热点排行