为MX设计移动电源一
为MX设计移动电源一
本文博客链接:http://blog.csdn.net/jdh99,作者:jdh,转载请注明.
环境:
主机:XP
开发环境:
AD6.9
MDK2.3
说明:
我买了魅族MX4核,它是内置1700ma电池,基本一天一充,出差或者旅游的话,一个移动电源是必不可少的,所以我设计了一个移动电源。
参数:
1.容量:10400ma
2.充电电压:DC19V,3.16A(三星笔记本适配器作为充电器)
3.充电电流:最大8A
4.放电电压:DC5V
5.放电电流:最大2A
6.充电PWM频率:100KHz
7.放电PWM频率:200KHz
8.充电纹波:小于400mv
9.放电纹波:小于400mv
10.尺寸:15cm×10cm
效果图:
给MX充电

给G2充电:

适配器给板子充电:

板子背面:

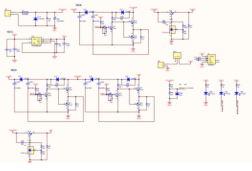
电路图:
(生成pdf时丢失了中文注释)
框图:

电源模块:

充电模块:

放电模块:

CPU:
