Spring Web 应用之Web ApplicationContext体系结构
?

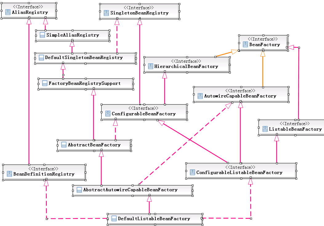
Spring web的应用为XmlWebApplicationContext,它的主要功能是适应Web应用,如国际化资源加载,配置资源的读取,事件等。在其内部还才真正包含了一个核心的BeanFactory,可以说有闭月羞花之容,倾国倾城之貌。总之解释为“金屋藏娇”
public abstract class AbstractRefreshableApplicationContext extends AbstractApplicationContext {//属性...//其他方法.../** * 为上下文创建一个内部BeanFactory工厂 * Create an internal bean factory for this context. * Called for each {@link #refresh()} attempt. * <p>The default implementation creates a * {@link org.springframework.beans.factory.support.DefaultListableBeanFactory} * with the {@link #getInternalParentBeanFactory() internal bean factory} of this * context's parent as parent bean factory. Can be overridden in subclasses, * for example to customize DefaultListableBeanFactory's settings. * @return the bean factory for this context * @see org.springframework.beans.factory.support.DefaultListableBeanFactory#setAllowBeanDefinitionOverriding * @see org.springframework.beans.factory.support.DefaultListableBeanFactory#setAllowEagerClassLoading * @see org.springframework.beans.factory.support.DefaultListableBeanFactory#setAllowCircularReferences * @see org.springframework.beans.factory.support.DefaultListableBeanFactory#setAllowRawInjectionDespiteWrapping */protected DefaultListableBeanFactory createBeanFactory() {return new DefaultListableBeanFactory(getInternalParentBeanFactory());}//其他方法...}?DefaultListableBeanFactory 现在目睹阿娇之倾国倾城之容:

欢迎大家指导意见,会进行后续更新,请大家关注。
?