首页 诗词 字典 板报 句子 名言 友答 励志 学校 网站地图
当前位置: 首页 > 教程频道 > 移动开发 > Android >

Android缺彩信收发流程(Framework)

2012-08-30 
Android短彩信收发流程(Framework)短信部分:短信的发送,Framework部分从SmsManager的sendTextMessage(普通

Android短彩信收发流程(Framework)

短信部分:
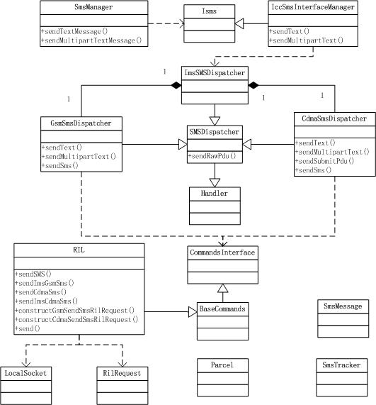
短信的发送,Framework部分从SmsManager的sendTextMessage(普通短信,无分段)与sendMultipartTextMessage(长短信,已分段)开始,一直到RIL。主要涉及到的类有。SmsManager、Isms、IccSmsInterfaceManager、SMSDispatcher、ImsSMSDispatcher、GsmSMSDispatcher、CdmaSMSDispatcher、SmsMessage、SmsTracker、CommandsInterface、BaseCommands、RIL、LocalSocket、RilRequest、Parcel等。
?
Android缺彩信收发流程(Framework)
?
SmsManager->RIL:
sendTextMessage和sendMultipartTextMessage的过程其实差不多,无非是sendMultipartTextMessage对长短信进行了一下处理,为每一个part设置了SmsHeader。ImsSMSDispatcher中包含了两种不同的SmsDispatcher,IccSmsInterfaceManager调用SmsDispatcher中各个方法时,会根据手机类型的不同,调用不同SmsDispatcher的相应方法。大致过程为:1、计算编码方式;2、对每一个分段构造SmsHeader、SubmitPdu、SmsTracker,并设置RadioTechnologyFamily;3、利用SmsTracker构造当消息正常发送后调用的Message对象;4、调用与手机卡类型有关的RIL中的相应方法发送。
?
Android缺彩信收发流程(Framework)
?
RIL中发送:
sendImsGsmSms、sendSms、sendCdmaSms、sendImsCdmaSms这四个方法基本流程是大致相同的,都是先构造RILRequest,再调用send方法发送。区别就在于不同的方法在获得RILRequest时传入的请求类型不同,构造出来的pdu结构不同,以及两个Ims方法需要先往RILRequest中写入一个数字。
?
Android缺彩信收发流程(Framework)
?
发送后的处理:
已发送状态修改(sentIntent的调用过程)RILReceiver->SMSDispatcher:
在RIL的构造方法中,创建了一个RILReceiver对象,该对象实现了Runnable接口。它的作用是不停地从下层获取数据,分析类型,转到相应SMSDispatcher处理。
当短信通过LocalSocket发送出去后,由于是主动请求,下层会传上来一个响应,其基本类型为RESPONSE_SOLICITED,转入processSolicited处理。在该方法中,对于短信发送的处理,均调用responseSMS方法获取SmsResponse对象。(前面四种方式对应的事件类型为sendSMS-RIL_REQUEST_SEND_SMS、 sendCdmaSms-RIL_REQUEST_CDMA_SEND_SMS、sendImsGsmSms&sendImsCdmaSms-RIL_REQUEST_IMS_SEND_SMS)
然后创建AsyncResult对象,将SmsResponse对象与SmsTracker对象(SMSRequest中的)传入,更新之前在各个SMSDispatcher中创建的消息正常发送后调用的Message中的obj,设为创建的AsyncResult对象。将消息发送至相应SmsDispatcher处理。
?
Android缺彩信收发流程(Framework)
?
已发送状态修改(sentIntent的调用过程)SMSDispatcher.handleMessage:
由于之前在构造Message对象时设置了what为SEND_SMS_COMPLETE,因此,此处调用handleSendComplete方法进行短信发送的后续处理。若需要发送报告,将SmsTracker加入deliveryPendingList中,这样后面收到发送报告时,能够从该列表中取出进行处理(具体参见应用层部分发送报告的处理)。
?
Android缺彩信收发流程(Framework)
?
deliveryIntent(发送报告)RIL->SMSDispatcher:
对于GSM,在构造方法中,将GsmSMSDispatcher注册为RIL接收到发送报告时该事件的接收者,并设置消息类型为EVENT_NEW_SMS_STATUS_REPORT,相应的Registrant类为mSmsStatusRegistrant。
而对于CDMA,则设置消息类型为EVENT_NEW_SMS,相应的Registrant类为mCdmaSMSRegistrant。
当RIL收到底层传来的发送报告后(过程与已发送状态修改相同),会产生一个基本类型为RESPONSE_UNSOLICITED,转入processUnsolicited处理。
对于GSM,其事件类型为RIL_UNSOL_RESPONSE_NEW_SMS_STATUS_REPORT。先调用responseString从Parcel中获取数据,再调用mSmsStatusRegistrant的notifyRegistrant方法设置消息类型(what属性为EVENT_NEW_SMS_STATUS_REPORT)并转到SMSDispatcher进行处理。
而CDMA,事件类型为RIL_UNSOL_RESPONSE_CDMA_NEW_SMS。处理过程与GSM大致相同,只是从Parcel中获取数据是调用responseCdmaSms方法获取SmsMessage对象。然后调用mCdmaSMSRegistrant的notifyRegistrant方法设置消息类型(what属性为EVENT_NEW_SMS)并转到SMSDispatcher进行处理。
deliveryIntent(发送报告)SMSDispatcher:
对于GSM,直接调用handleStatusReport方法处理。从传入的AsyncResult对象中获取SmsMessage进而获取SmsTracker的索引,从deliveryPendingList中取出SmsTracker,发送deliveryIntent并发送消息确认。
对于CDMA,在handleMessage中转到EVENT_NEW_SMS。调用dispatchMessage进行消息的分发。
?
Android缺彩信收发流程(Framework)
?
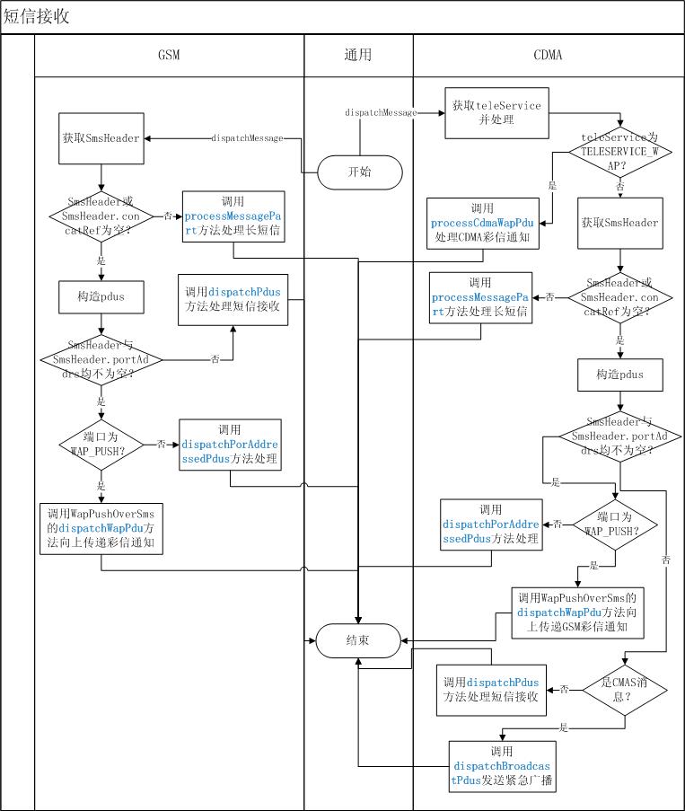
短信接收RIL->SMSDispatcher:
GSM,在构造方法中,将GsmSMSDispatcher注册为RIL接收短信时该事件的接收者,并设置消息类型为EVENT_NEW_SMS,相应的Registrant类为mSMSRegistrant。
CDMA,与发送报告相同,消息类型为EVENT_NEW_SMS,相应的Registrant类为mCdmaSMSRegistrant。
RILReceiver接收到短信后,会转到processUnsolicited进行处理。
对于GSM,其事件类型为RIL_UNSOL_RESPONSE_NEW_SMS。先调用responseString从Parcel中获取数据,再使用newFromCMT方法获取SmsMessage对象,最后调用mSMSRegistrant的notifyRegistrant方法设置消息类型(what属性为EVENT_NEW_SMS)并转到SMSDispatcher进行处理。
而CDMA,事件类型为RIL_UNSOL_RESPONSE_CDMA_NEW_SMS。过程与接收报告相同。
短信接收SMSDispatcher:
GSM,首先获取SmsHeader。
如果SmsHeader或SmsHeader.concatRef均不为空,说明是长短信,则调用processMessagePart将短信分段存入raw表,待所有分段都收到后,将其组装。然后根据端口的不同,按照彩信通知(WapPushOverSms的dispatchWapPdu方法)、指定端口的彩信(dispatchPortAddressedPdus)、长短信(dispatchPdus)进行分发处理。
若SmsHeader或SmsHeader.concatRef有一个为空,说明不是长短信。然后根据端口的不同,按照彩信通知(WapPushOverSms的dispatchWapPdu方法)、指定端口的彩信(dispatchPortAddressedPdus)、普通短信(dispatchPdus)进行分发处理。
GSM和CDMA的短信接收有很大一部分是相同的,只是CDMA由于标准定义的不同,需要进行一些其他的处理。
CDMA没有类似GSM中的User Data Header(UDA)来存储一些额外信息,而是使用一个16位整数CDMA TELESERVICE来确定消息的类型。
如果其为TELESERVICE_WAP,说明是CDMA彩信通知,则调用processCdmaWapPdu来处理。该方法的作用是将接收到的分段数据先存入raw表。只有当所有分段都接收到后,如果端口是WAP_PUSH的彩信,才调用WapPushOverSms的dispatchWapPdu方法将彩信通知内容解码后通过广播发送到应用层。否则,调用dispatchPortAddressedPdus方法将其发送到指定端口(sms://localhost:port)。
另外,CDMA中提供了一种cmas消息。如果是这种消息,当收到时,立即调用dispatchBroadcastPdus方法发送紧急广播。
?
Android缺彩信收发流程(Framework)
?
彩信接收:
在Android中,彩信的接收分为两部分。彩信通知通过短信的方式接收,如上文所述。彩信数据的下载在应用层中处理。

热点排行