关于GIT Flow的学习理解
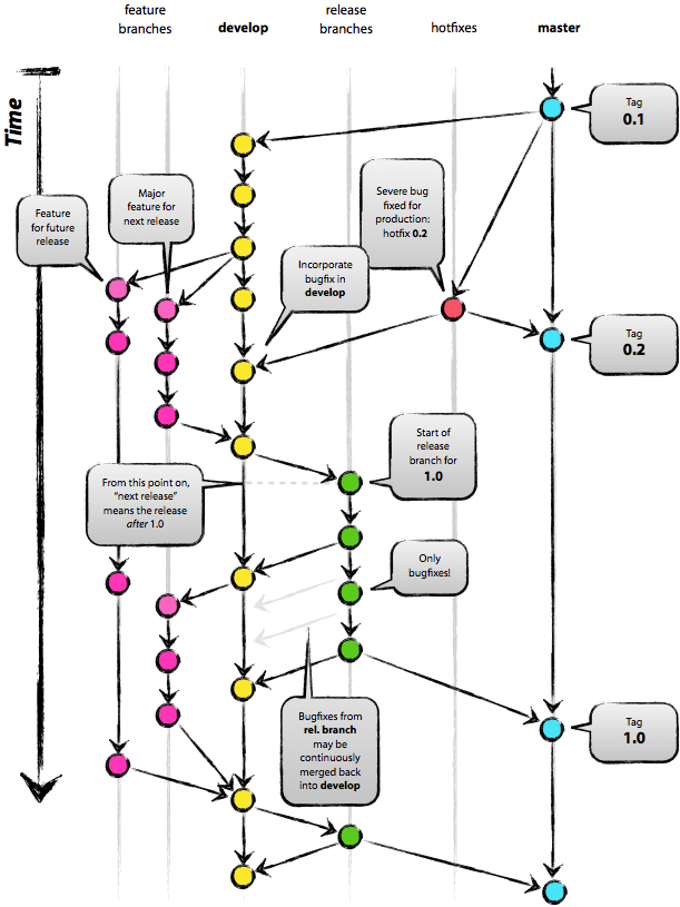
git的分支处理模型,真的很爽,但关于如何对git的分支进行管理?最近有网友给我提到了git flow,呵呵,按照我的理解,应该是git的一个最佳实践吧,原文A successful Git branching model对git的分支模型作了阐述,以下我对该文章进行自己的翻译和理解,聊以日后学习,首先先看一下下面这个图:
git flow将git的分支主要分为2类:主要分支和支持分支主要分支
master:永远处在产品可以发布(production ready)状态
develop: 当前最新的开发状态
支持分支
Feature branches: 开发新的功能,从develop分支出来,完成开发、测试后,merge回develop。
Release branches: 准备发布版本的分支,该分支只修复bug,完成后,merge回develop和master。
Hotfix branches: 来不及等待下个版本的发布,但又要马上修复bug的情况,从master分支出来,完成开发、测试后,merge回master和develop。
?