布局技巧:使用ViewStub
布局技巧:使用ViewStub
多亏了<include />标签,在Android里,很容易就能做到共享和重用UI组件。在Android开发中,很容易就能创建出复杂的UI结构,结果呢,用了很多的View,且其中的一些很少使用。针对这种情况,谢天谢地,Android还为我们提供了一个特别的构件——ViewStub,它可以使你充分享受<include />的好处而不会造成无用View的浪费。
ViewStub是一个看不见的,轻量级的View。它没有尺寸,也不会绘制以及以某种形式参与到布局中来。这意味着ViewStub去inflate以及保留在View层次中的代价是很廉价的。ViewStub最佳的描述称之为“懒惰的include”。ViewStub中引用的布局只在你想添加到UI上时才会显示。
下面的截图来自于Shelves应用程序。图中Activity显示的内容是给用户呈现可浏览的书籍列表:
相同的Activity也用于用户添加或导入新的书籍。在这个操作中,Shelves显示了一个额外的UI。下面的截图显示了在导入期间,会在屏幕的底部显示一个进度表和一个取消按钮:
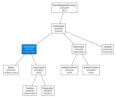
由于导入书籍不是一个常有的操作,至少相对于浏览书籍列表来说不是,因此,导入panel由ViewStub来承载:
当用户进行一个导入操作时,ViewStub被inflate,此时由它引用的布局文件内容替代显示:
为了使用ViewStub,你所有需要做的是指定android:id特性,便于以后inflate,指定android:layout特性,引用布局文件。ViewStub还允许你使用第三个特性,android:inflatedId,你可以使用它来重写包含的布局文件中的根元素的id。最后,在ViewStub上设定的layout_*参数将会应用到包含的布局文件的顶部。这里有个例子:
<ViewStub android:id="@+id/stub_import" android:inflatedId="@+id/panel_import" android:layout="@layout/progress_overlay" android:layout_width="fill_parent" android:layout_height="wrap_content" android:layout_gravity="bottom" />
((ViewStub) findViewById(R.id.stub_import)).setVisibility(View.VISIBLE);// orView importPanel = ((ViewStub) findViewById(R.id.stub_import)).inflate();