| 商家名称 | 信用等级 | 购买信息 | 订购本书 |
![]() |
私募股权资本:经济增长竞争力与财富政策 [平装]厦门大学出版社出版发行 | ![]() |
|
![]() |
私募股权资本:经济增长竞争力与财富政策 [平装]厦门大学出版社出版发行 | ![]() |
![私募股权资本:经济增长竞争力与财富政策 [平装]](http://img.reader8.net/uploadfile/2013/1115/20131115090717632.jpg)
《私募股权资本:经济增长竞争力与财富政策》为厦门大学出版社出版发行。
庄文韬,厦门大学经济学博士,长期致力于公司金融、股权投资和风险管理的研究、教学和实务工作。曾在新加坡国立大学商学院、复旦大学管理学院、上海财经大学等从事研究工作,并为新加坡国际管理学院、陈守仁工商信息学院客座教授,现为创业发展研究中心执行主任。 历任中国火炬计划投资开发项目财务总监、高新技术风险投资基金经理,出任多家企业集团和投资机构执行董事、监事、战略投资顾问,为全球风险管理专业协会、中国科技金融促进会风险投资专业委员会会员。 主要研究领域:公司金融、创新战略、股权投资及风险管理等。
内容摘要
序
前言
第一篇 概论篇
第一章 私募股权投资与私募股权资本市场
第一节 私募股权投资
第二节 私募股权资本市场及其经济意义
第二章 经济增长、竞争力与财富的创造机制
第一节 私募股权投资的经济效率分析
第二节 “创业—创新—创富”新范式
第三章 国内外研究综述及国际实证考察
第一节 国内外研究概述
第二节 国际私募股权资本市场的发展
第二篇 经济增长篇
第四章 创业经济与创业资本
第一节 创业引擎与创业经济
第二节 创业资本——创业经济中的资本因素
第三节 创业资本的效率分析
第五章 创业资本和创业企业
第一节 “创业资本家—创业企业家”关系
第二节 创业投资管理在西方的兴起及发展
第三节 创业投资管理的“人本”观点
第四节 创业精神与信用资本
第六章 国际对比考察
第一节 创业经济的国际观察
第二节 中国中小企业发展及其金融背景分析
第三篇 经济竞争力篇
第七章 创新经济与创新资本
第一节 创新经济和国家创新体系
第二节 创新资本——创新经济的资本要素
第三节 创新资本市场效率的制度分析
第八章 创新资本与企业核心竞争力
第一节 以企业创新为主体的制度安排
第二节 企业的创新发展战略
第三节 创新投资与企业核心竞争力
第九章 国际对比考察
第一节 国际观察
第二节 中国风险投资业的发展
第四篇 财富政策篇
第十章 资本经济与创富资本
第一节 国民财富、资本经济与财富效应
第二节 创富资本——资本经济中的资本要素
第十一章 创富资本与企业价值
第一节 私募股权的企业价值发现和创造
第二节 企业价值增值模式——产业资本与金融资本的融合
第十二章 国际对比考察
第一节 私募股权资本管理中心及其政策
第二节 中国私募股权投资的发展
第三节 中国私募股权投资战略问题的探讨
参考文献
后记
从20世纪80年代末90年代初的日本繁荣与衰退到90年代末的东南亚金融危机,从21世纪初互联网狂热与泡沫的破裂再到目前由美国金融风暴引发的全球性经济衰退,全球资本市场潮起潮落。私募股权投资作为资本市场的重要组成部分形影相随,在市场周期中也经历着波峰波谷的激荡。
在这一期间,中国的私募股权投资经历了从无到有、由小变大、自弱渐强的发展。在当前全球金融和经济危机之际,市场流动性的紧缩对中国私募股权投资而言显然是挑战与机遇并存。在中国政府应对经济危机的反周期刺激政策中,凸现了对私募股权投资的关注。2008年12月3日国务院常务会议公布的金融促进经济发展九条政策措施(即“金九条”)和同年12月8日出台的《国务院办公厅关于当前金融促进经济发展的若干意见》(即“金九条细则”)首次提出发展“股权投资基金”并制定相关的管理办法。在国务院文件中首次将私募股权投资与经济发展直接联系,意味着中国私募股权投资在全球新经济金融条件下对经济发展的重要作用,也同时意味着中国的私募股权投资迎来了纵深发展的大机遇。
这本书的构思可以追溯到我在新加坡国立大学参与“Financial System、 Corporate Innovation and Venture Ca pital”和“Comparative Advantage of Venture Capitalists and Business Angel:Asia Pacific Region”项目的课题研究,书中的核心思想基于对世纪之交20年发生的历次经济“繁荣”和“泡沫”下私募股权资本市场潮起潮落的思考。
长期以来对私募股权投资的理论研究和实践探索,要谈的话题确实太多。一直有个想法,从经济学和管理学两个角度来梳理和总结多年来对私募股权投资从接触到认识、从认识到思考、从思考到研究、从研究到实践、从实践到创新的体会和所得。在我博士生导师厦门大学黄良文教授的关心和鼓励下,从经济分析和国际视野的角度,攒下点滴时间整理成稿。黄老师还为此专门为本书的出版写了序。可以说,本书的形成源于导师严谨的治学态度和其一生对经济管理学术孜孜不倦探求的大师风范的影响。
选择先从经济分析的角度,出于理论阐述和理论铺垫的考虑,毕竟还希望在这一领域继续探索,总结出投资管理经验。而立足国际对比考察,一方面与个人海外学习研究工作经历有关;另一方面,中国的资本与财富创造不仅已融人世界,更是在全球的金融动荡中展现出崛起的大国风范,对比分析国际经验和中国实践已是共同发展之路。有了经济理论的指导,私募股权投资管理的总结就是下一步的努力了。
插图:
第一篇 概论篇
第一章 私募股权投资与私募股权资本市场
第一节 私募股权投资
私募股权投资之所以成为资本市场的研究对象,源于私募股权投资作为一种投融资的制度安排,具有独特的特征和属性,并因此具有其特定的经济意义。
一、私募股权投资的特征
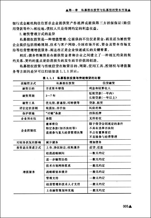
私募股权投资是一种高风险、高收益、周期长、投资于非公开上市交易资本并以股权增值和变现为目标的融资性投资行为。私募股权投资是资本市场中一种特定的制度安排。在其特定的制度安排中,除区别于公募股权投资(如公开发行股票基金)外,在风险收益原则、运作机制方面与债务融资、一般投资等其他方式的投融资活动存在明显的差异。
(一)私募股权投资与一般产业投资的区别
私募股权投资与一般产业投资之间存在着显著的区别,两者在投资目的、投资方式和运作机制等方面存在很多差异:
1.投资目的不同
一般产业投资属于事业性投资,其目的是在某个产业中长期经营某项产品或服务,投资者立足长期控股或拥有该企业,投资者通过创造企业利润而获得投资回报;而私募股权投资从事的是财务性投资,它通过投资某个企业(该 企业提供某项产品或服务)并通过企业的快速成长,最终通过出让原有投资和股份收回投资并获取投资回报。
推荐阅读:
美食:各种美食类图书汇集
世界名著:中外文学名著集锦
数据库:各类数据库相关图书汇总
图形图像:图像图形设计与处理汇集
操作系统:各种操作系统相关图书集锦
更多理财图书请访问:http://www.reader8.net/book/licai/
更多图书资讯可访问读书人网图书频道:http://www.reader8.net/book/